
Simple linear model

No random effects
Linear model with random intercepts

Groups (usually > 3) affect intercepts
Linear model with random slopes

Groups (usually > 3) affect intercepts and slopes
Simple linear model
\[ \begin{aligned} \bar{y} &= b_0 + b_1 x \\ y_i &\sim \mathcal{N}(\bar{y},~\sigma) \end{aligned} \]
Linear model with random intercepts
\[ \begin{aligned} r_{0}^{(group~k)} &\sim \mathcal{N}(0,~\sigma_{r_0}) \\ \bar{y} &= b_0 + r_0^{(group~k)} + b_1 x \\ y &\sim \mathcal{N}(\bar{y},~\sigma) \end{aligned} \]
Linear model with random slopes
\[ \begin{aligned} r_0^{(group~k)} &\sim \mathcal{N}(0,~\sigma_{r_0}) \\ r_1^{(group~k)} &\sim \mathcal{N}(0,~\sigma_{r_1}) \\ \bar{y} &= b_0 + r_0^{(group~k)} + (b_1 + r_1^{(group~k)}) x \\ y &\sim \mathcal{N}(\bar{y},~\sigma) \end{aligned} \]
(technically we usually model a correlation term between \(r_0\) and \(r_1\))
But what’s so special about normal distribution?
…nothing, we can use other distributions
When we use a distribution other than a normal we call our model a generalized linear model
We’ll start with the binomial as an example
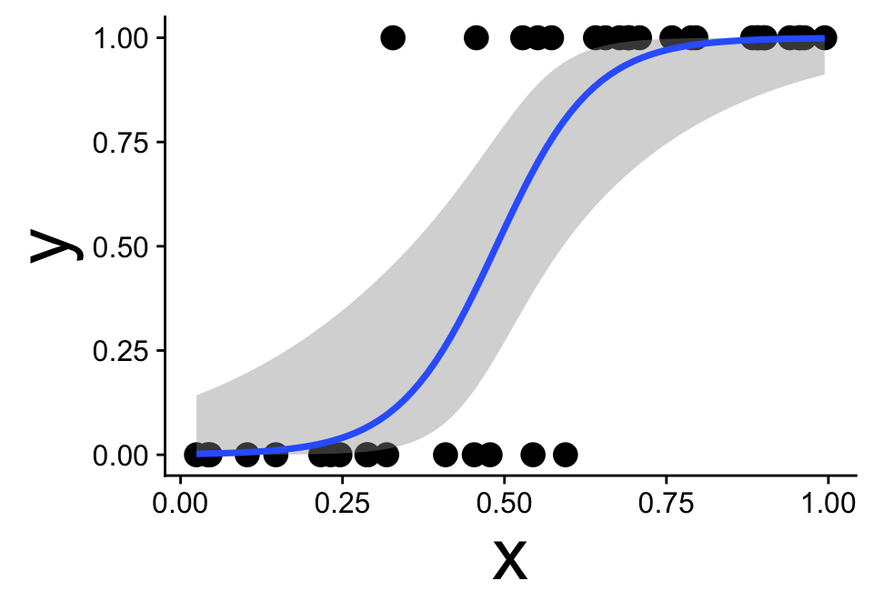
These data are not normal, and fitting a straight line doesn’t make sense

Recognizing a binomial distribution and a model bounded between [0, 1] makes more sense

We’ve been here before: modeling presence/absence across a gradient using “expit” and “logit” functions
\[ p = \frac{1}{1 + e^{-(b_0 + b_1 x)}} \]
In GLM this kind of equation is called the link function
And we can use \(p\) in a binomial distribution
\[ y \sim \text{Binom}(p,~N = 1) \]
This is called the expit function
\[ p = \frac{1}{1 + e^{-(b_0 + b_1 x)}} \]
and produces the curve we just saw

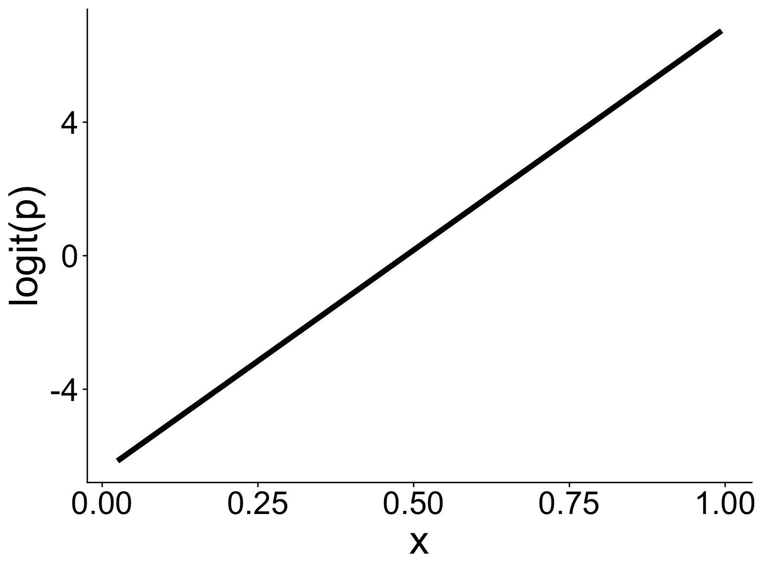
It’s often easier to think in terms of the logit function
\[ \text{logit}(p) = b_0 + b_1 x \]
which is the inverse of the expit function

Now we just have a straight line! The link function gives us the linear in a generalized linear model
glmHow do we fit GLMs in R, why with the glm function!
Compared to lm there is one new thing: family = binomial
The argument family = binomial tells glm two things:
ggplot2 is ready to help
(with some extra modification)

Let’s look at the link function in two ways
# get link function intercept and slope
bb <- coefficients(mod)
bb
# write a function for the equation
my_probit <- function(x, intercept, slope) {
intercept + slope * x
}
# use `geom_function`
ggplot(data.frame(x = 0:1, y = 0:1), aes(x, y)) +
geom_function(fun = my_probit,
args = list(intercept = bb[1],
slope = bb[2])) +
ylab("logit(p)")Let’s look at the link function in two ways
# function `predict` gives us model predictions
# `type = link` says, give us predictions on link function scale
logitp_hat <- predict(mod, type = "link")
head(logitp_hat)
# add a column for logit(p) and you're ready to plot!
ggplot(mutate(dat, logitp = logitp_hat),
aes(x, logitp)) +
geom_line(linewidth = 2) +
ylab("logit(p)")Either way gives you this graph

presence/absence, e.g., where is the strawberry guava?
binary property, e.g., non-native or native?
binary property, wait, aren’t we wasting tree-level data?
binary property, e.g., non-native or native?
No that wasn’t a good idea—pseudo replication in plots
But before you go thinking of random effects
Remember, within each plot is like a binomial sample:
number of successes vs. failures, back to plot-level data
| PlotID | elev_m | any_non | num_non | num_tre |
|---|---|---|---|---|
| 1 | 395.1798 | 1 | 9 | 75 |
| 2 | 129.6578 | 1 | 7 | 80 |
| 3 | 129.6578 | 1 | 1 | 37 |
| 4 | 129.6578 | 1 | 56 | 100 |
| 5 | 129.6578 | 1 | 49 | 99 |
| 6 | 129.6578 | 1 | 23 | 64 |
number of successes vs. failures, back to plot-level data
ggplot(tree_plot, aes(elev_m, num_non / num_tre,
# include `success` and `failure`
# for use in `geom_smooth`
success = num_non,
failure = num_tre - num_non)) +
geom_pointdensity() +
scale_color_viridis_c() +
geom_smooth(method = "glm", color = "black",
# need to add a specific formula
formula = cbind(success, failure) ~ x,
method.args = list(family = binomial))number of successes vs. failures, back to plot-level data
(with some extra beautifying)
