[1] 0 0 1 0 1 0 0 0
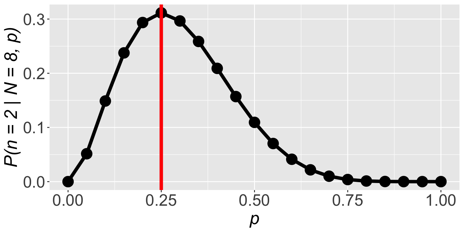
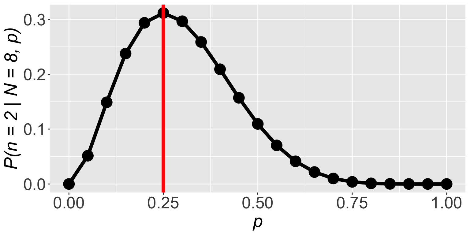
This is a binomial situation with 8 trials, but what is \(p\)?
Let’s ask ourselves: what’s the probability of these data given different values of \(p\)? For example, \(\mathbb{P}(n = 2 \mid N = 8, p = 0.9)\):
This is a binomial situation with 8 trials, but what is \(p\)?
Find the value of \(p\) for which \(\mathbb{P}(n = 2 \mid N = 8, p)\) is highest, that is a good guess for the value of \(p\)
Find the value of \(p\) for which \(\mathbb{P}(n = 2 \mid N = 8, p)\) is highest, that is a good guess for the value of \(p\)
[1] 0.000000e+00 5.145643e-02 1.488035e-01 2.376042e-01 2.936013e-01
[6] 3.114624e-01 2.964755e-01 2.586868e-01 2.090189e-01 1.569492e-01
[11] 1.093750e-01 7.033289e-02 4.128768e-02 2.174668e-02 1.000188e-02
[16] 3.845215e-03 1.146880e-03 2.304323e-04 2.268000e-05 3.948437e-07
[21] 0.000000e+00
Find the value of \(p\) for which \(\mathbb{P}(n = 2 \mid N = 8, p)\) is highest, that is a good guess for the value of \(p\)

\(\mathbb{P}(n = 2 \mid N = 8, p)\) is highest when \(p = 0.25\)

Interesting!
We learned probability is also frequency
The frequency of successes was \(\frac{2}{8} = 0.25\)
\(\mathbb{P}(n = 2 \mid N = 8, p)\) is highest when \(p = 0.25\)

So we figured out a fancy way of finding \(p = \frac{2}{8} = 0.25\)
But this matters because frequency in more complex data will not be so clear cut
What we figured out is in fact the likelihood function
\(\mathbb{P}(\text{data} \mid \text{parameters})\)

And that maximizing it gives us a good estimate of the parameters
Let’s return to the simulated presence/absence data
\[ \begin{aligned} \mathbb{P}(\text{presence}) &\sim Binom(N = 1, ~p) \\ p &= \frac{1}{1 + e^{-(-2 + 0.001 \times (\text{elevation}))}} \end{aligned} \]
Let’s return to the simulated presence/absence data

Can we use MLE to find the values of \(\hat{a_0}\) and \(\hat{a_1}\) and will they close to the true values of \(a_0 = -2\) and \(a_1 = 0.001\)?
Can we use MLE to find the values of \(\hat{a_0}\) and \(\hat{a_1}\)?
We need dbinom. But what should size be and prob be?
Can we use MLE to find the values of \(\hat{a_0}\) and \(\hat{a_1}\)?
We need dbinom. But what should size be and prob be?
\[ \begin{aligned} \mathbb{P}(y \mid N = 1, ~p = f(x)) = ~&\mathbb{P}(y_1 \mid N = 1, ~p_1 = f(x_1)) \times \\ &\mathbb{P}(y_2 \mid N = 1, ~p_2 = f(x_2)) \times \cdots \times \\ &\mathbb{P}(y_n \mid N = 1, ~p_n = f(x_n)) \\ = ~&\prod_{i = 1}^n \mathbb{P}(y_i \mid N = 1, ~p_i = f(x_i)) \end{aligned} \]
Can we use MLE to find the values of \(\hat{a_0}\) and \(\hat{a_1}\)?
We need dbinom. But what should size be and prob be?
\[ \mathbb{P}(y \mid N = 1, ~p = f(x)) = \prod_{i = 1}^n \mathbb{P}(y_i \mid N = 1, ~p_i = f(x_i)) \]
\[ \mathbb{P}(y \mid N = 1, ~p = f(x)) = \prod_{i = 1}^n \mathbb{P}(y_i \mid N = 1, ~p_i = f(x_i)) \]
Sweet! What is the value of the likelihood function?
…oh no
\[ \mathbb{P}(y \mid N = 1, ~p = f(x)) = \prod_{i = 1}^n \mathbb{P}(y_i \mid N = 1, ~p_i = f(x_i)) \]
The issue: multiplying many numbers less than 1 \(\Rightarrow\) very small number that our computer can’t deal with.
Not to worry! Math to the rescue!
\[ \mathbb{P}(y \mid N = 1, ~p = f(x)) = \prod_{i = 1}^n \mathbb{P}(y_i \mid N = 1, ~p_i = f(x_i)) \]
\[ \begin{aligned} \Rightarrow \log (\mathbb{P}(y &\mid N = 1, ~p = f(x)) ) \\ &= \log \left(\prod_{i = 1}^n \mathbb{P}(y_i \mid N = 1, ~p_i = f(x_i)) \right) \\ &= \sum_{i = 1}^n\log \left(\mathbb{P}(y_i \mid N = 1, ~p_i = f(x_i)) \right) \end{aligned} \]
\[ \begin{aligned} \log (\mathbb{P}(y &\mid N = 1, ~p = f(x)) ) \\ &= \sum_{i = 1}^n\log \left(\mathbb{P}(y_i \mid N = 1, ~p_i = f(x_i)) \right) \end{aligned} \]
Logging both sides turns multiplication into addition
Logging both sides turns multiplication into addition and doesn’t change our parameter estimates

So we always work with the log likelihood function

Now we return to find the values of \(\hat{a_0}\) and \(\hat{a_1}\)
[1] -86.81176
That is a number we can work with!
Looking over a range of \(\hat{a_0}\) and \(\hat{a_1}\) values we see a maximum!

And our estimates
\(\hat{a_0}\) = -2.4615385
\(\hat{a_1}\) = 0.0015154
Are close to the true values
\(a_0 = -2\)
\(a_1 = 0.001\)
How do we really find the maximum of the likelihood function?

And our estimates
\(\hat{a_0}\) = -2.4615385
\(\hat{a_1}\) = 0.0015154
Are close to the true values
\(a_0 = -2\)
\(a_1 = 0.001\)
One approach is to use an algorithm to find the maximum
Where do we get the llfun function?
We have to make it
The output of optim is a list, each element is accessed with $
How do we really find the maximum of the likelihood function?
Another approach is using math to maximize the log likelihood function
Where the derivative is 0, that’s the maximum
\(\frac{d}{d \text{params}} \log \mathbb{P}(\text{data} \mid \text{params}) = 0\)
Turns out this is solvable only in some cases like when data come from a normal distribution